给你两个 非空 的链表,表示两个非负的整数。它们每位数字都是按照 逆序 的方式存储的,并且每个节点只能存储 一位 数字。
请你将两个数相加,并以相同形式返回一个表示和的链表。
你可以假设除了数字 0 之外,这两个数都不会以 0 开头。
示例 1:

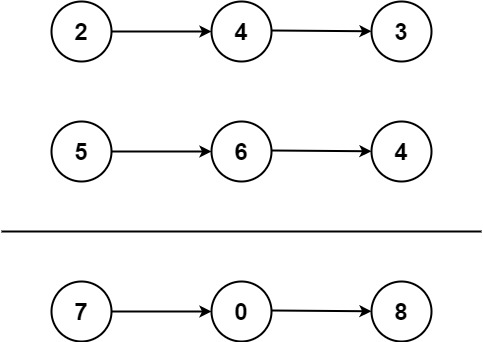
输入:l1 = [2,4,3], l2 = [5,6,4]
输出:[7,0,8]
解释:342 + 465 = 807.
示例 2:
输入:l1 = [0], l2 = [0]
输出:[0]
示例 3:
输入:l1 = [9,9,9,9,9,9,9], l2 = [9,9,9,9]
输出:[8,9,9,9,0,0,0,1]
来源:力扣(LeetCode)
链接:https://leetcode-cn.com/problems/add-two-numbers
著作权归领扣网络所有。商业转载请联系官方授权,非商业转载请注明出处。
一开始想法把每个链表数字取出来翻转得到原整数,然后两个整数相加再存回新的链表,超时教我做人。
注意到两个链表存数是以逆序方式,也就是链表的头指向的数正是原来整数的个位,为何不直接把两个链表依次相加得到的数存进新的链表讷?做的时候发现每个节点只能存储 一位数字,就会有进位问题,需要增加个进位符,并不用判断两节点相加 sum 是否大于9,直接除以 10 取进位符,不进位则为 0,增加新的结点把得到的结果(sum%10)存进去,依次遍历下个结点。可能会出现一个链表遍历完了,那么就给它不存在的结点指向的值赋予0,还需要注意两链表都遍历完,但最高位进位的情况。
1 | /** |

